Seitenpfad:
- Elektrotechnik
- Aktuelles
- Für Studierende
- Studium (FAQs)
- Wie läuft die Antrags-, Bearbeitungs- und Abgabephase ab?
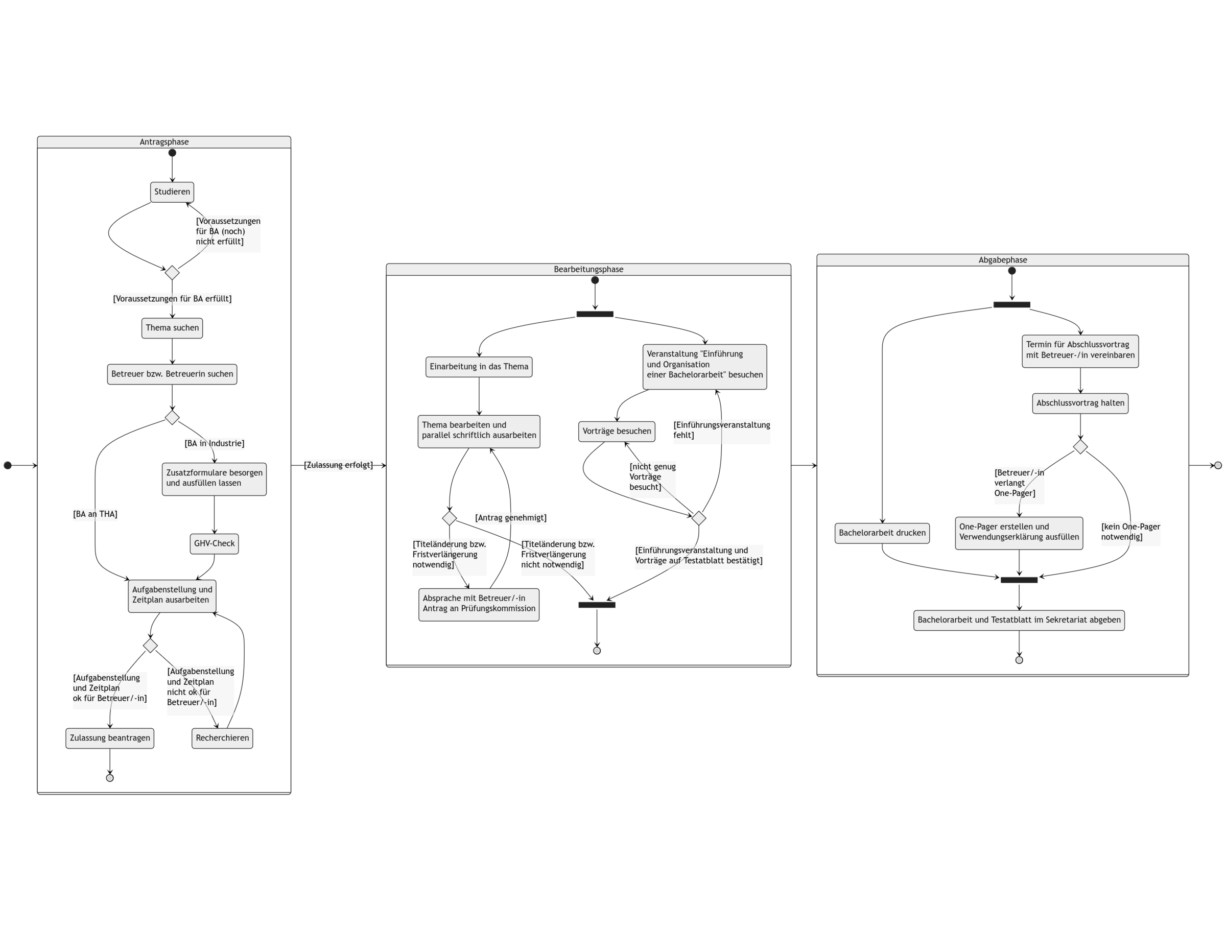
Wie läuft die Antrags-, Bearbeitungs- und Abgabephase ab?
Weitere Informationen zur Antragsphase:
Weitere Informationen zur Bearbeitungsphase:
- Die Einarbeitung in das Thema umfasst u.a.
- Literaturrecherche
- Identifikation möglicherweise notwendiger Anpassungen an Aufgabenbeschreibung bzw. Zeitplan
- Das Bearbeiten und Erstellen der schriftlichen Ausarbeitung umfasst u.a. auch
- Termine für Statusgespräche mit Betreuer/-in vereinbaren
- Zwischenstand mit Betreuer/-in besprechen
- Vorgaben hinsichtlich Formatierung, Zitierstil etc. absprechen
- Termine für Einführungsveranstaltung und Vorträge
Weitere Informationen zur Abgabephase:
- Bachelorarbeit drucken
- Bachelorarbeit abgeben
- Informationen zum One-Pager sind unter Projekte zu finden.
Noch mehr Infos finden Sie in den FAQs sowie Merkblätter und Formulare in unserem Formularcenter.
Legende:
- BA = Bachelorarbeit
- GHV = Geheimhaltungsvereinbarung

