Praktikumsprojekte im Modul "Technology / Embedded Systems"

Studiengang
Creative Engineering (B.A./B.Eng.)Projektbeschreibung
Im Rahmen des Praktikums im Modul Technology / Embedded Systems müssen Studierende einen Prototypen eines Embedded Systems konzipieren und realisieren, der Sensorik und Aktuatorik umfasst. Auf dieser Seite werden einige Projekte kurz vorgestellt, die teilweise in Synergie mit Projekten der Module Design Basics 2 und Experiences entstanden sind.
Beteiligte Personen
Betreuung im Modul Technology / Embedded Systems:
↓ Der grüne Zeigefinger soll eine moderne Alternative zum grünen Daumen darstellen. Mit Hilfe des Feuchtigkeitssensors BeFlE SoMoSe v2.2 an der Zeigefingerspitze wird das Pflegen einer Zimmerpflanzen ein Kinderspiel. Einfach den Zeigefinger in die Blumenerde stecken und schon zeigt der Handschuh mit 3 LEDs an, ob gegossen werden sollte oder nicht!
↑ Die Sunlight Flower kann die aktuelle UV-Strahlung mit einem UVM30-UV-Sensor messen und den Messwert mit einer RGB-LED farblich darstellen. Dafür wird der weltweit einheitliche UV-Index in fünf verschiedene Farbmodi unterteilt, wodurch die gemessene Strahlung mit Hilfe der LED dargestellt werden kann. Der/die Nutzer:in kann so erkennen, wie schädlich die Strahlung zum Messzeitpunkt ist und welche geeigneten Schutzmaßnahmen nötig sind.
Der Prototyp soll in Zukunft im Außenbereich verwendet werden können, um die UV-Strahlung der Sonne zu messen und darzustellen. Hierfür wurde eine Schale für die LED konzipiert, welche aus PMMA (Acrylglas) 3D-gedruckt wurde. Das Design ist von der Pflanzenwelt - speziell Sukkulenten und Lotus Blüten - inspiriert und wurde unter Verwendung des Prinzips der Fibonacci-Zahlen und des goldenen Schnittes konzipiert.
→ Second Breath misst die Atemfrequenz über einen selbst gehäkelten Sensor, der in ein Top integriert ist, und zeigt das Stresslevel über eine an der Kleidung befestigbare Blume an. Wenn der/die Träger:in des Tops gestresst ist (= schnelle und viele Atemzüge) ist die Blüte geschlossen. Bei Entspannung (= ruhige Atemzüge) blüht die Blüte. Sie dient somit als Erweiterung der Kommunikation des Gemütszustandes.
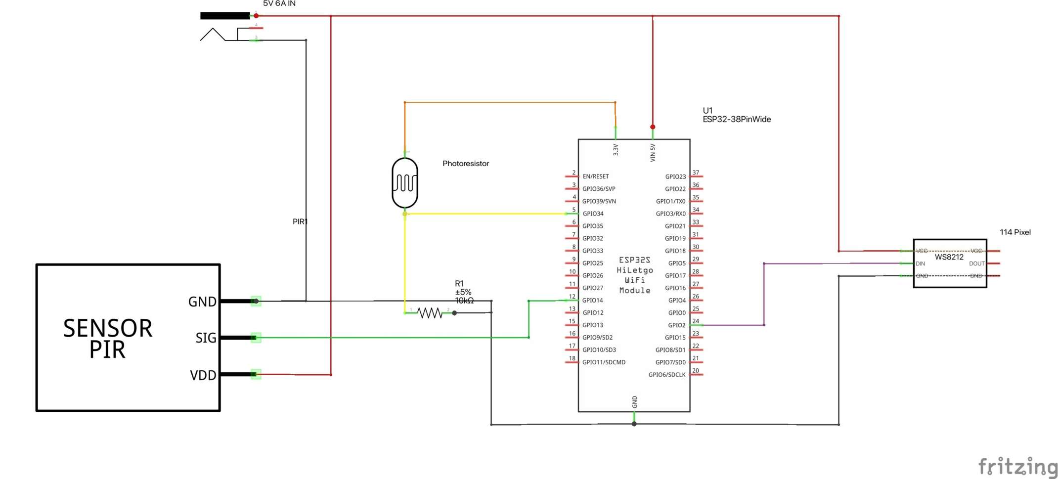
← 🌟 Exciting Project: Build Your Own Word Clock! 🌟
🔧 It's a unique and creative way to display the time.
🎯 Get ready to unleash your creativity as you arrange LED strips in an 11x10 grid. Each LED represents a letter, spelling out the time in words.
💡 The built-in sensors adjust the brightness according to the ambient light, and a motion sensor activates the backlight when you're near.
⏰ Using an ESP32 chip, this clock ensures precise timekeeping. The text mapping algorithm displays the time in 5-minute intervals.
🖌️ Customize your word clock by adjusting the color using a web browser!
🔗 Find a detailed step-by-step guide in our GitLab Wiki to help you kickstart this fantastic project.
↑ Um Wertgegenstände vor Taschendieben zu schützen, wurde ein Taschenschloss gebaut, mit dem eine Tasche automatisch verschlossen werden kann.
Um die Tasche zu öffnen oder zu schließen, benötigt man einen Ring, an dem ein NFC-Tag angebracht ist. Wenn dieser Tag vor den NFC-Reader an der Tasche gehalten wird und die auf dem NFC-Tag gespeicherte, geheime Zahl registriert ist, wird ein Servomotor angesteuert, der durch Auf- oder Zudrehen des Schlosses die Tasche öffnet oder schließt. Ist ein Ring nicht registriert, wird kein Zugang zu der Tasche gewährt.
Eine LED an der Seite der Tasche zeigt durch grünes oder rotes Leuchten an, ob der NFC-Tag am Ring die Tasche öffnen kann oder nicht.
→ Das Pulsierende Shirt ist ein am Körper tragbarer Prototyp, der den Herzschlag des Menschen aufnehmen und nach außen durch Oberflächenveränderung zeigen soll.
Zudem wird der Herzschlag durch aufgenähte LEDs visualisiert.
← Mit dem Projekt 2muchblue4u sollen User im Alltag vor zu viel schädlichem blauen Licht gewarnt werden. Zum Ermitteln des Blauanteils in Bildschirmpixeln wird ein Nvidia Jetson nano mit einer CSI Kamera verwendet; die Ansteuerung eines w2812b Neopixel LED-Strips erfolgt mittels eines Raspberry Pis.
↓ Wofür kann man Magnetismus und Elektromagnetismus verwenden und wie beeinflussen Magnetfeldlinien magnetische Stoffe? Dieser Frage ging das Helmblinker-Fluid mit Ferrofluid nach, einer Flüssigkeit, die auf magnetische Felder reagiert ohne sich zu verfestigen. Dieses Fluid kann sich nämlich mithilfe von Elektromagneten und deren Magnetfeldlinien gerichtet bewegen und "durch den Raum schweben".
Ziel dieses Projektes war es, mithilfe dieser Eigenschaft des Ferrofluides einen Helmblinker zu bauen, der durch die gerichtete Bewegung von Ferrofluid verdeutlichen kann, in welche Richtung eine Fahrradfahrer:in als nächstes abbiegen wird.
←↴ Der Schuppenschutz ist ein dekoratives Schulterteil, das von Schuppentieren inspiriert wurde und Emotionen wie Stress für andere sichtbar machen kann. Durch eine Drehfunktion in der Hand des Bedienenden stellen sich die Schuppen an der Schulter auf oder legen sich wieder an.
Das System nutzt ein Potentiometer als Sensor und einen Schrittmotor als Aktor. Beide sind an ein BeagleBone Black angeschlossen. Das Potentiometer wird vom Nutzer bzw. der Nutzerin bedient und gibt durch seine Stellung vor, wie viele Schritte der Motor durchführt. Der Motor wiederum rotiert eine Spule, an der ein Faden befestigt ist, der die Mechanik des Schulterteils bewegt.
↓ Die Abstandsblitz-Jacke soll Menschen ein Gefühl der Sicherheit vermitteln und sie in potenziell gefährlichen Situationen schützen, indem mittels eines Abstandssensors HC-SR04 der Abstand zu Objekte im Umfeld des Jackenträgers bzw. der Jackenträgerin ermittelt wird. Ein ESP32 wertet die Abstandsmessung aus und steuert einen an der Vorderseite der Jacke angebrachten LED-Streifen WS2812B an.












