Coil Winding Machine
zur Herstellung von Zylinderspulen für den Prototypenbau

Studiengang
ET - auslaufendProjektbeschreibung
Aufgrund der Schwierigkeit Zylinderspulen mit einem sauberen Wickelbild und einem großen Kupferfüllfaktor ohne geeignete Vorrichtung zu wickeln, entstand die Idee, diesen Vorgang zu automatisieren. Die größte Herausforderung hierbei war es, Spulen unterschiedlicher Geometrien und Drahtquerschnitten mit gleichbleibender Qualität wickeln zu können.
Dieses Projekt befasst sich mit der Entwicklung einer Vorrichtung zur Herstellung kleiner und mittlerer Zylinderspulen für den Prototypenbau.
Der Wickelprozess sollte hierbei so automatisiert wie möglich erfolgen.
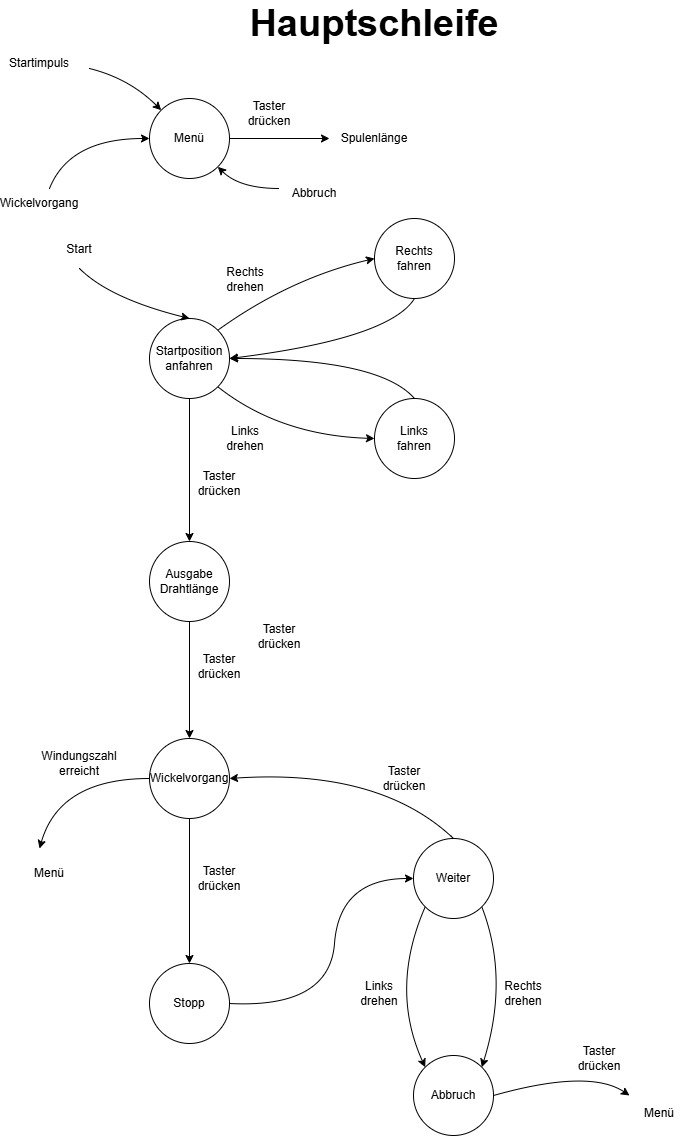
Um dies zu erreichen, wurde ein intuitives Menü programmiert, welches über einen Inkrementalgeber gesteuert werden kann.
Nach der Eingabe folgender Parameter wird zunächst die benötigte Drahtlänge berechnet und auf dem Display ausgegeben.
Spulenparameter:
- Effektive Spulenlänge
- Spulenkörper Durchmesser
- Draht Durchmesser
- Windungszahl
Anschließend kann durch Drehen des Inkrementalgebers die Startposition der Linearführung eingestellt werden.
Anhand der Parameter wird nun der Vorschub sowie die Position zur Richtungsumkehr am Spulenende ermittelt. Während des Wickelvorgangs wird die aktuelle Windungszahl auf dem Display angezeigt. Durch Drehen am Inkrementalgebers kann nun die Wickelgeschwindigkeit stufenlos angepasst werden. Außerdem ist ein Stoppen sowie das Wiederaufnehmen des Wickelns während des Vorganges möglich.
Hierbei war eine der Herausforderungen, eine konstante Drahtspannung während des Wickelvorgangs aufrecht erhalten zu können.
Beteiligte Personen
| Studierendengruppe: | Niklas Bauer, Bernd Gürtner |
| Betreuer: |
Veranstaltung
Systems Engineering 1 (IK)
Laufzeit
WS 2024/25
Anforderungen
- Automatisierung des Wickelvorgangs
- Einhaltung einer akzeptablen Wickelzeit
- Maximale Abmessungen: 70 mm Wickellänge, 50 mm Wickeldurchmesser
- Wickelbarkeit von Drahtquerschnitten bis 1 mm²
- Möglichkeit der Unterbrechung und Wiederaufnahme des Wickelvorgangs
- Intuitive Eingabe der Wickelparameter
- Überlastsicherung ohne Zerstörung der Maschine
- Berechnung und Ausgabe der benötigten Drahtlänge
- Stufenlose Einstellbarkeit der Wickelgeschwindigkeit während des Betriebs
- Versorgung mit 230VAC





