Klimamessstation Team 2
Klimadaten messen und anschließend per LoRaWan an die Stadt Augsburg senden

Studiengang
ET - auslaufendProjektbeschreibung
Das Projekt "Klimamessstation" beschäftigt sich mit dem Bau einer netzwerkfähigen Wetterstation, welche zahlreiche Wetterdaten messen und in das vorliegende LoRaWAN Netzwerk senden kann.
Mit dem Projekt Klimamessung soll der Prototyp eines kostengünstigen Klimamessgerätes für die Anwendung in der Stadt Augsburg entwickelt werden. Dieses soll Daten zu Wetter und Luftqualität sammeln und diese in das vor Ort befindliche LoRaWAN Netzwerk
einspeisen.
Die zu erfassenden Daten beinhalten unter anderem Windstärke, Windrichtung, Temperatur,und weitere, sowie diverse Daten über die Luftqualität.
Ziel des Projektes soll eine kostengünstige Alternative zu den bereits bestehenden Messtellen des LfUs, welche mit einem Stückpreis von 10.000€ zu teuer für eine großflächige Auslegung sind, sein. Der entwickelte Prototyp soll nach bestandenen Testphasen in die Massenproduktion gehen, um die Stadt Augsburg in naher Zukunft mit einem feinmaschigen Netz dieser Klimamessgeräte auszustatten.
Beteiligte Personen
| Studierendengruppe: | Lindemann Max, Klose Johannes, Linder Maximilian |
| Betreuer: |
Veranstaltung
Systems Engineering 1 (IK)
Laufzeit
WS 2022/23
Anforderungen
Für das Klimamessgerät bestehen eine Reihe von Anforderungen. Die Messstation wird im Freien montiert und muss jeder Witterung standhalten können.
Für eine feinmaschige Aufstellmöglichkeit mit mehreren Geräten ist es sehr hilfreich, wenn man bei der Installation nicht auf eine Netzeinspeisung angewiesen ist.
Außerdem ergeben sich Anforderungen aus der Menge und der Art der zu erfassenden Daten. Um das Stadtklima möglichst genau erfassen zu können sind sowohl der Zustand der Luftmassen relevant, die sich durch die Stadt bewegen, als auch ihre Richtung und Geschwindigkeit.
Somit ergeben sich für das Projekt Klimamessung folgende Anforderungen:
- Zu erfassende Daten:
- Feinstaub, Kohlenstoffdioxid,
- Temperatur, Luftfeuchtigkeit, Luftdruck,
- Kohlenstoffmonoxid, Stichstoffdioxid,
- Ethylalkohol, Flüchtige organische Verbindungen,
- Windstärke, Windrichtung und Niederschlagsmenge
- Aufbau:
- Stabil,
- Windbeständig,
- UV-fest
- Gehäuse mit Steuerung: Wasserdicht
- Gehäuse mit Sensorik: Luftzirkulation im Gehäuse
- Energieversorgung:
- Autarke Messstation ohne nötige Fremdeinspeisung,
- Akkulaufzeit im Normalbetrieb ohne Ladevorgang ca.2 Wochen
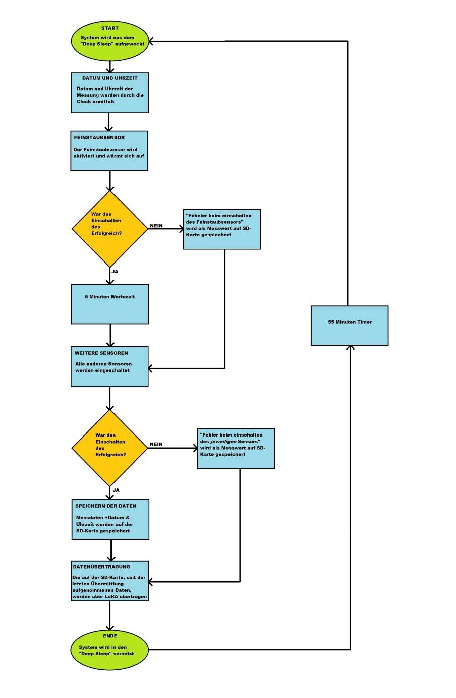
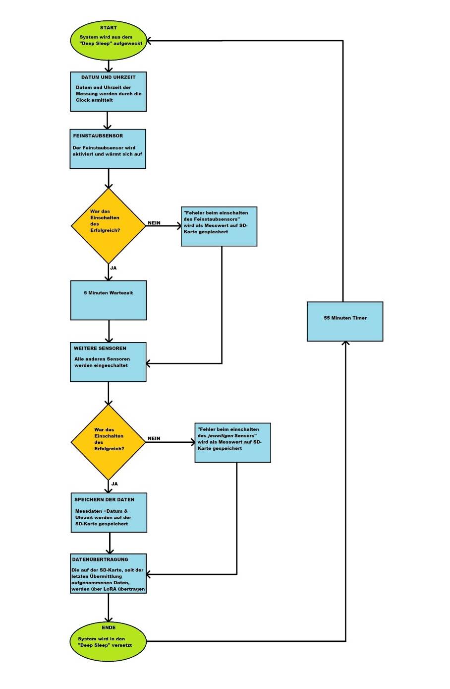
- Datenverarbeitung:
- Zwischenspeichern der Daten auf SD-Karte,
- Senden der Daten an LoRaWAN
- Intervalle: Keine Echtzeitdatenerfassung nötig, Messen und Senden der Daten einmal pro Stunde



