Seitenpfad:
Sunhunters Sonnenstandsnachführung
maximale Solarerträge
Elektrotechnik
Systems Engineering

01.10.2023 - 14.03.2024
Studiengang
ET - auslaufendProjektbeschreibung
Ziel dieses Projektes ist es, die Effizienz von Solaranlagen zu maximieren.
Durch die Integration eines intelligenten Systems, das die Bewegung der Sonne präzise verfolgt, wird eine optimale Ausrichtung des Solarpanels sichergestellt.
Dieses wetterfeste System bietet eine zuverlässige Lösung, um den Ertrag nachhaltiger Energiegewinnung zu steigern.
Erfahren Sie, wie Sie mit unserer innovativen Technologie die Leistung Ihrer Solaranlage auf ein neues Niveau heben können.
Beteiligte Personen
| Studierendengruppe: | Team Sunhunters (Silvio Selig, Qusai Taleb, Kaan Aydogdu) |
| Betreuer: |
Veranstaltung
Systems Engineering 1 (IK)
Laufzeit
WS 2023/24
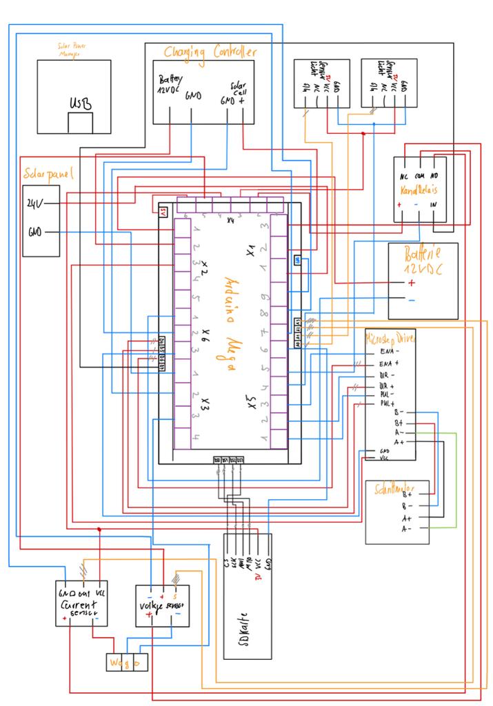
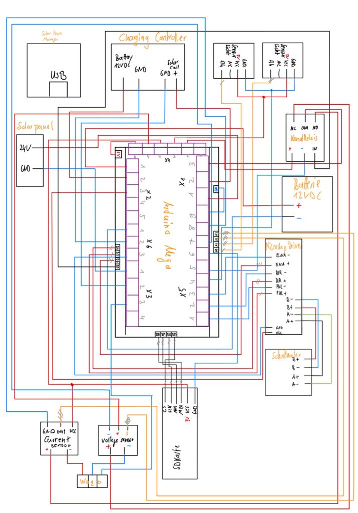
Anforderungen
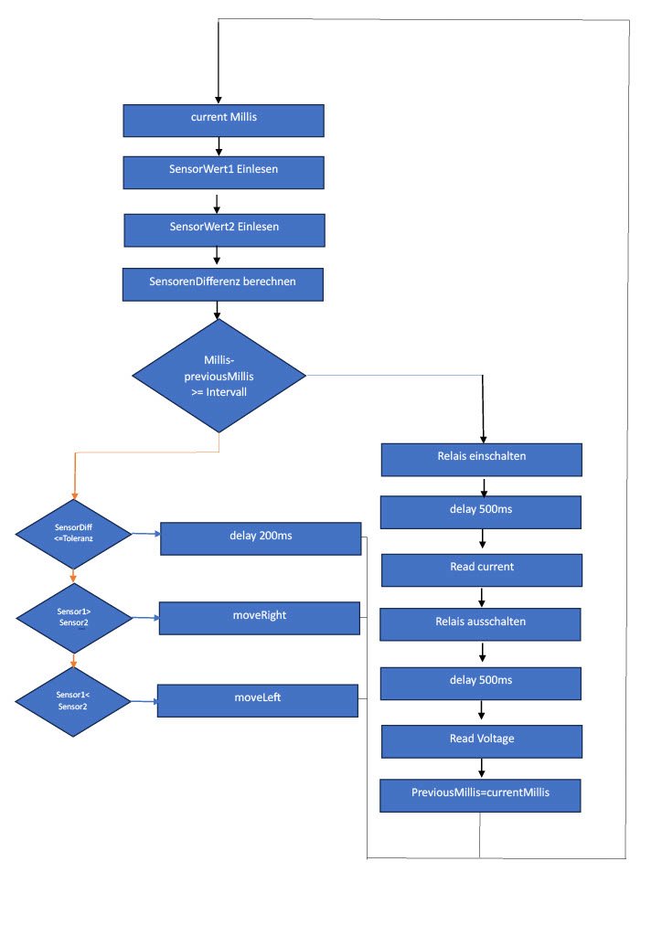
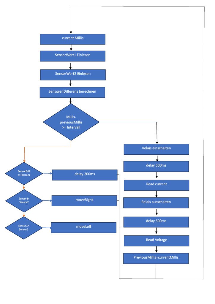
- Präzise Sonnenverfolgung und automtische Nachführung
- Wetterfestes Design (Wasserfest, Staubfest, Hitzebeständig)
- Benutzerfreundliche Bedienung
- Leistungsmessung und Abspeicherung der Messdaten auf eine SD-Karte




